EN
首页
关于我们
公司简介
公司展示
员工风采
企业文化
企业慈善
企业荣誉
发展历程
生产研发
五星服务
合作伙伴
产品解决方案
乘客电梯解决方案
小机房乘客电梯
无机房乘客电梯
超高速电梯
观光电梯
消防员电梯
担架电梯
医用电梯
轿厢装潢
别墅电梯解决方案
安承别墅电梯
曳引式别墅电梯
强驱式别墅电梯
钢带型别墅电梯
平台式别墅电梯
轿厢装潢
载货电梯解决方案
小机房载货电梯
无机房载货电梯
高速载货电梯
轿厢装潢
自动扶梯解决方案
自动扶梯
大高度公共交通型扶梯
自动人行道
旧楼加装解决方案
立体车库解决方案
全智能停车
垂直循环
垂直升降
圆形塔库
平面移动
智能型巷道堆垛
单边巷道堆垛
大轿厢
半智能停车
简易升降
无避让
二层升降横移
七层升降横移
工程案例
工业园项目
城市综合体项目
公共项目
优质住宅项目
海外项目
酒店项目
其他项目
企业资讯
联系我们
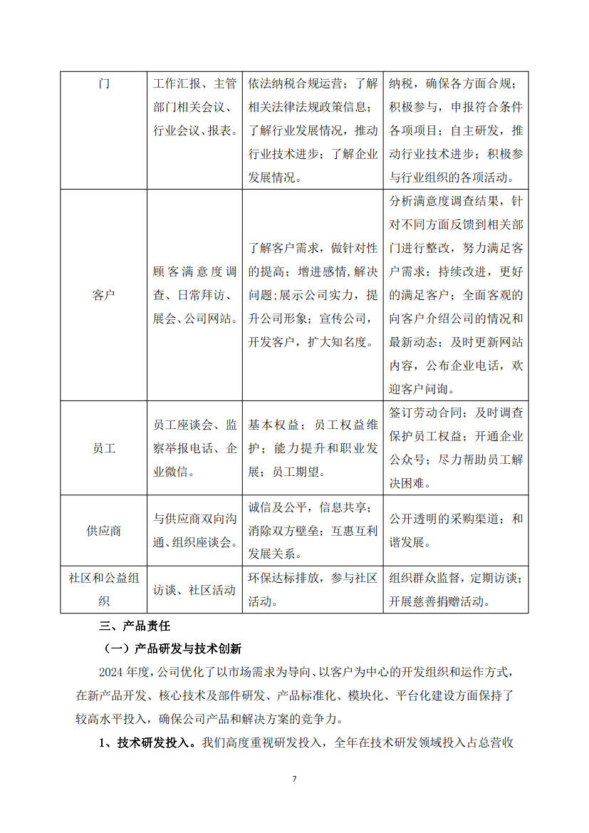
住富电梯科技有限公司2024年度社会责任报告
来源:
|
作者:
佚名
|
发布时间:
2025-05-09
|
342
次浏览
|
🔊
点击朗读正文
❚❚
▶
|
分享到:
上一篇:
2024年度温室气体排放核算报告
下一篇:
旧梯更换,就换住富AED急救电梯!