

公安部8月3日召开“服务保障高质量发展”专题新闻发布会,公安部交通管理局副局长王强介绍:目前,我国机动车保有量已达4.3亿辆,驾驶人总量达5.1亿人,各大城市面临不同程度的交通拥堵、停车难等问题。

解决城市停车难问题只能通过集约化手段,而机械式停车设备以其占地面积小、土地利用率高的特点成为可行的解决途径。
停车困境的具体情况因地而异,我们可以将其归纳如下六种:

以上各种不当的停车方式
均有适合的立体停车设备类型
可以成倍增加泊车位
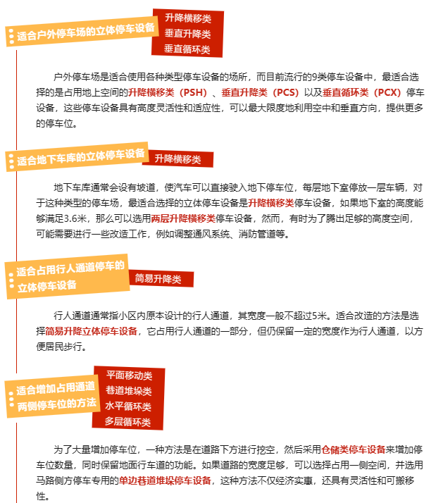
当前,机械式停车设备已形成
以下九大类别
↓↓↓



安承车库立体停车设备种类齐全,能够满足不同地段改善停车状况的各种需求。无论空间如何变化,安承车库汇聚每个细节的专注,为城市构筑完美的楼宇垂直通行综合解决方案。

- END -
服务热线:400-0088-932
地 址:广东省佛山市高明区杨和镇长春路1-3号